Umstellung des Steuerschlüssels
Seit dem 01.07.2020 gilt zeitlich befristet ein verringerter Steuersatz. Eine Anleitung zur Umstellung in Arbeitsverfahren und Artikeln finden Sie hier.
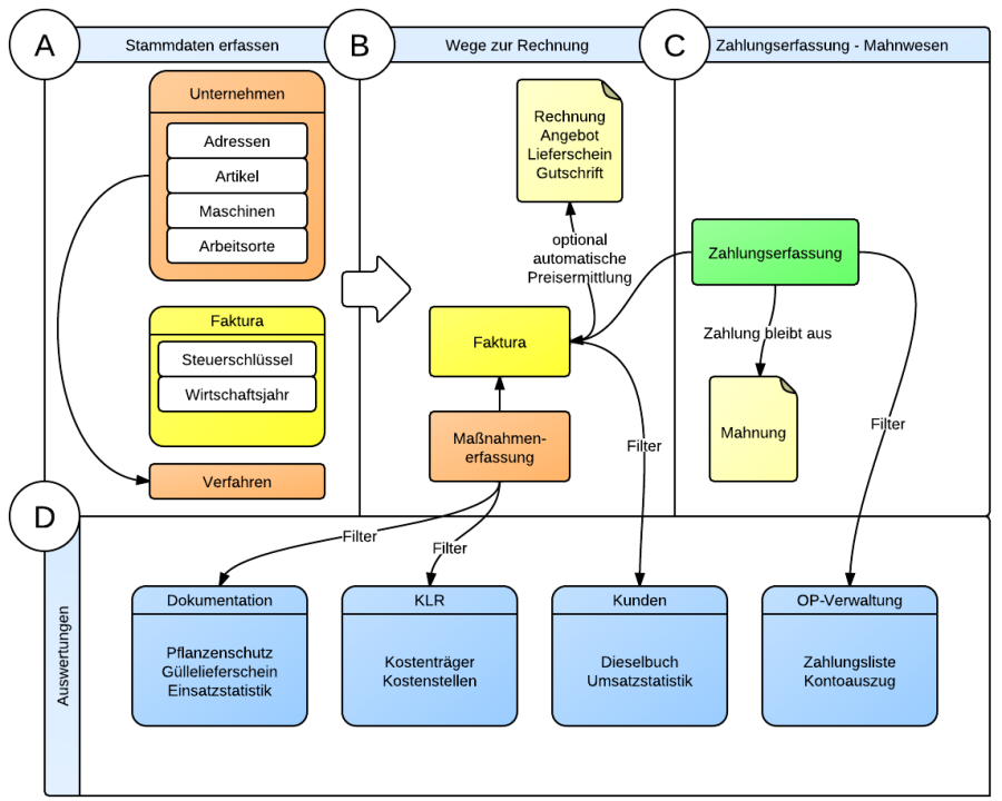
Arbeitsablauf im Modul Lohnunternehmer
Hier ist ein möglicher Arbeitsablauf für den Lohnunternehmer dargestellt.
-
Rechnungen -
Angebot, Gutschrift und Lieferschein -
Storno-Rechnung oder Korrekturbeleg -
Zahlungserfassung -
Mahnwesen -
SEPA-Einrichtung -
Kosten-/Leistungsrechnung (KLR) -
Rechnungsausgangsbuch -
Umstellung des Steuerschlüssels in Arbeitsverfahren und Artikeln -
Anlegen von dauerhaften kundenspezifischen Preisen -
XRechnung -
Sammelbelege -
FIBU Schnittstellen -
Preisermittlung -
Abrechnungsübersicht -
Umsatzstatistik -
Anstehende Rechnungen