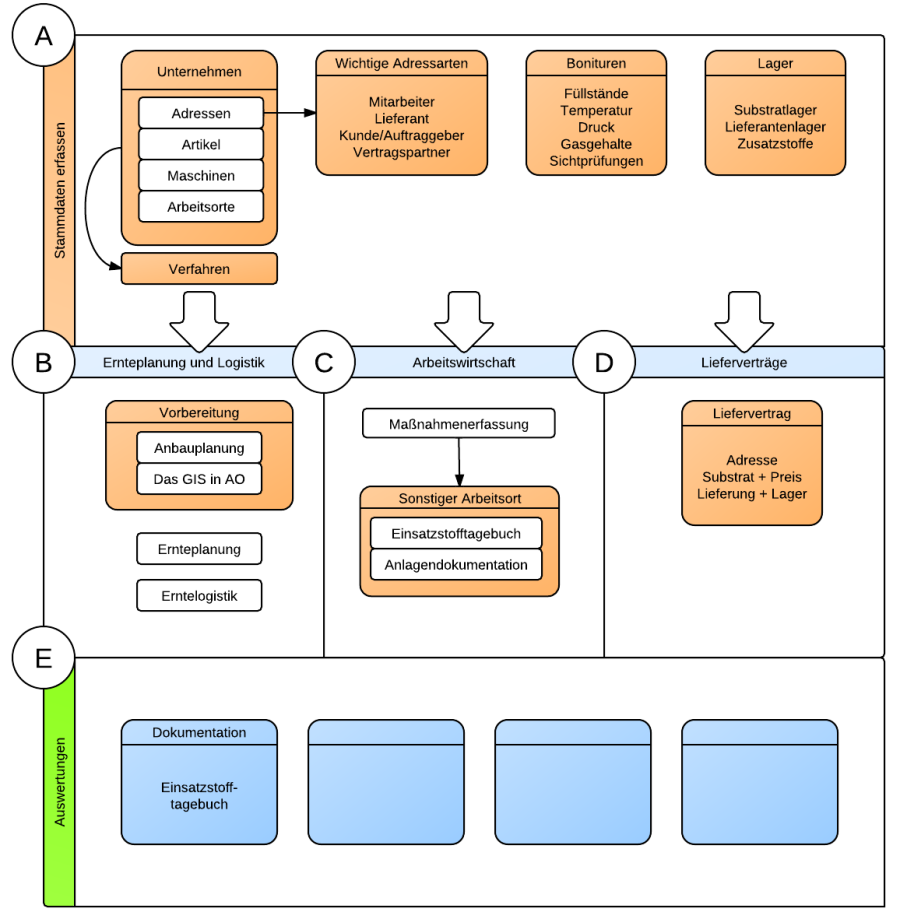
AO Biogas Ernteplanung Erntelogistik Einsatzstofftagebuch Anlagendokumentation Lieferverträge Substratabrechnung