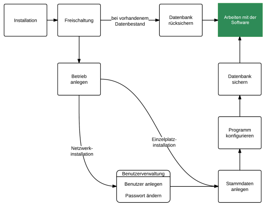
Einrichtung Freischaltung Datenbank sichern und rücksichern Benutzerverwaltung Installation Einstellungen und Konfiguration