NF-Webhelp NEXT Farming LW OFFICE
Breadcrumbs

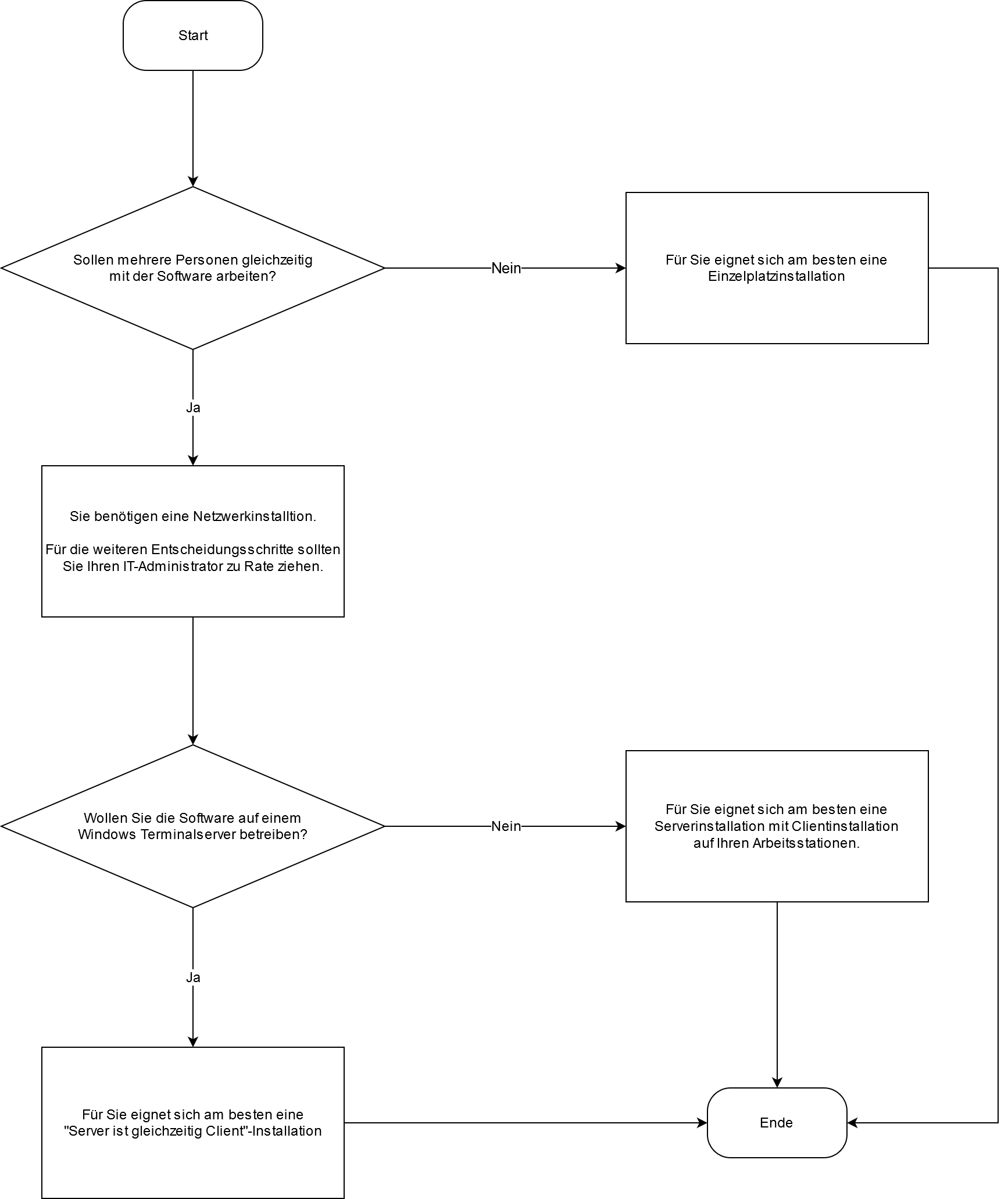
Installationsarten

/*<![CDATA[*/ div.rbtoc1765279608323 {padding: 0px;} div.rbtoc1765279608323 ul {list-style: disc;margin-left: 0px;} div.rbtoc1765279608323 li {margin-left: 0px;padding-left: 0px;} /*]]>*/ Welche Installationsart ist für meine Situation geeignet? Installationsarten Einzelplatzinstallation Client-Server Installation Netzwerk-Client Installation Reine Server Installation Server ist gleichzeitig Client (Terminalserver)

Welche Installationsart ist für meine Situation geeignet?

Entscheidung Installationsart.png

Installationsarten

Einzelplatzinstallation


Unbenanntes Diagramm.png


  • Geeignet für:

    • Kunden mit nur einem Benutzer.

    • Kunden mit mehreren Benutzern, die jedoch nie gleichzeitg mit NEXT Farming LW OFFICE arbeiten und sich einen Rechner teilen (Freischaltung ist an Hardware gebunden!).

Client-Server Installation


Server_Client.png

Netzwerk-Client Installation

In einer Server/Client Installationsart ist dies die Variante für die Clientinstallation. Bei dieser Installationsart wird die Datenbank des Servers verwendet.

Geeignet für:

    • Kunden mit mehreren Mitarbeiter die gleichzeitig mit unterschiedlichen Rechnern an NEXT Farming LW OFFICE arbeiten.


Reine Server Installation

In einer Server-Client Installationsart ist dies die Variante für die Serverinstallation. Bei dieser Installationsart werden Dienste für die Datenbanken angelegt, die über das Netzwerk für die Clients erreichbar sind. Des Weiteren wird einen zusätzliche Verknüpfung zum Service Tool auf dem Desktop angelegt.

Geeignet für:

    • Siehe Netzwerk-Client


Server ist gleichzeitig Client (Terminalserver)


Server Terminal.png


Diese Installationsart ähnelt der Serverinstallation. Es werden Dienste für die Datenbanken angelegt.

Geeignet für:

    • Kunden mit mehreren Mitarbeitern, die über einen WTS (Windows Terminal Server) verfügen.

    • Kunden die als Dienstleister auftreten. Wenn auf einem WTS mehrere Dienste mit verschiedenen Datenbanken angeboten werden soll. Wenn ein Landwirt die Dienstleistungen unseres Kunden nicht mehr nutzen will, sondern sich selbst eine NEXT Farming LW OFFICE Lizenz besorgt, so kann dem Landwirt diese Datenbank zur Verfügung gestellt werden.

Vorteil dieser Installationsart gegenüber einer Server-Client Installation: Es ist nur eine NEXT Farming LW OFFICE Installation zu warten (neues Kartenmaterial einspielen, Installation ServicePacks, ...)

Nachteil dieser Installationsart gegenüber einer Server-Client Installation: Hohe Hardwareanforderungen an WTS und Netzwerk.